成都市推动跨境电商高质量发展政策措施实施细则发布!
成都市推动跨境电商高质量发展
政策措施实施细则
一、支持依据
《关于印发〈成都市推动跨境电商高质量发展政策措施〉的通知》(成商务发〔2023〕13号)
二、支持对象
在成都市内依法登记注册,具有独立企业法人资格,依法纳税。未列入“信用中国”失信被执行人名单、严重违法失信企业名单、重大税收违法信息名单。
三、实施时间
本政策实施期限与《成都市人民政府办公厅关于印发成都市推动跨境电商高质量发展三年行动计划(2023—2025年)的通知》(成办发〔2023〕4号)及《关于印发〈成都市推动跨境电商高质量发展政策措施〉的通知》(成商务发〔2023〕13号)保持一致,即2023年2月14日至2025年12月31日,并分为三个项目实施周期,第一期为2023年2月14日至2023年12月31日,第二期为2024年1月1日至2024年12月31日,第三期为2025年1月1日至2025年12月31日。
四、支持内容及相关说明
(一)大力招引跨境电商链主企业
对年度进口总额超过50亿元的进口型国际供应链链主企业、年度全球商品交易总额(GMV)超过100亿美元的出口型第三方平台企业、年度业务收入超过20亿元的出口型头部跨境电商交易企业在成都投资成立的独立法人企业,两年内首次年度跨境电商交易额分别达到2亿元、10亿元、1亿元的,给予一次性奖励300万元。
(相关说明:两年内首次年度跨境电商交易额指若落地当年未达到奖励要求,可在落地次年申报,但交易额不跨年度累计;进口型国际供应链链主企业两年内首次年度跨境电商进口交易额须达到2亿元、出口型第三方平台企业两年内首次年度跨境电商出口交易额须达到10亿元、出口型头部跨境电商交易企业两年内首次年度跨境电商出口交易额须达到1亿元。)
(二)支持跨境电商企业做大做强
对年度跨境电商交易额超过5000万元、2亿元、5亿元,且同比增长20%以上的跨境电商贸易企业,分别给予50万元、200万元、500万元的奖励。对主营业务为第三方平台、国际物流与海外仓、跨境电商技术服务、国际营销服务、跨境支付、知识产权与财税合规,且为川渝地区跨境电商企业提供服务的成都跨境电商服务企业,按照其服务川渝地区跨境电商企业收入的3%给予奖励,单个跨境电商服务企业不超过50万元。
(相关说明:为川渝地区跨境电商企业提供服务的成都跨境电商服务企业申报的服务收入内容须为第三方平台服务、国际物流与海外仓服务、跨境电商技术服务、国际营销服务、跨境支付服务、知识产权与财税合规服务。)
(三)支持企业运用跨境电商转型发展
对跨境电商交易额首次突破100万元的企业,按照跨境电商交易额的1%给予奖励,单个企业不超过100万元。支持企业运用跨境电商赋能产业出海,按照“四川造”跨境电商出口交易额的3%给予奖励,单个企业不超过100万元。对参与全球商品交易总额(GMV)超过100亿美元的第三方平台组织的跨境电商出海项目并实现“四川造”跨境电商出口的企业,按照“四川造”跨境电商出口交易额的5%给予奖励,单个企业不超过100万元。
(相关说明:申报的“四川造”出口商品数量不应高于采购“四川造”出口商品数量;贸易型企业出口报关单、清单上显示的生产销售单位须为四川企业,并与采购合同一致。若清单、报关单上显示的生产销售单位均为申报单位,则还需提供出口退税佐证材料;工贸型企业出口报关单、清单上显示的生产销售单位须为本企业。)
(四)支持跨境电商产业园区(含专业楼宇)建设
对被认定为市级跨境电商产业园,且产业集聚效果获评“成效明显”“成效较好”“成效初显”的跨境电商产业园区分别予以300万元、150万元、50万元的一次性奖励。
(五)支持公共海外仓建设
对被认定为四川省公共海外仓重点培育企业的给予10万元的一次性奖励,对其中建设或经营海外仓总面积达到5万平方米、10万平方米的企业分别给予100万元、200万元的一次性奖励。单个企业在项目期内只能申请上述一项奖励。
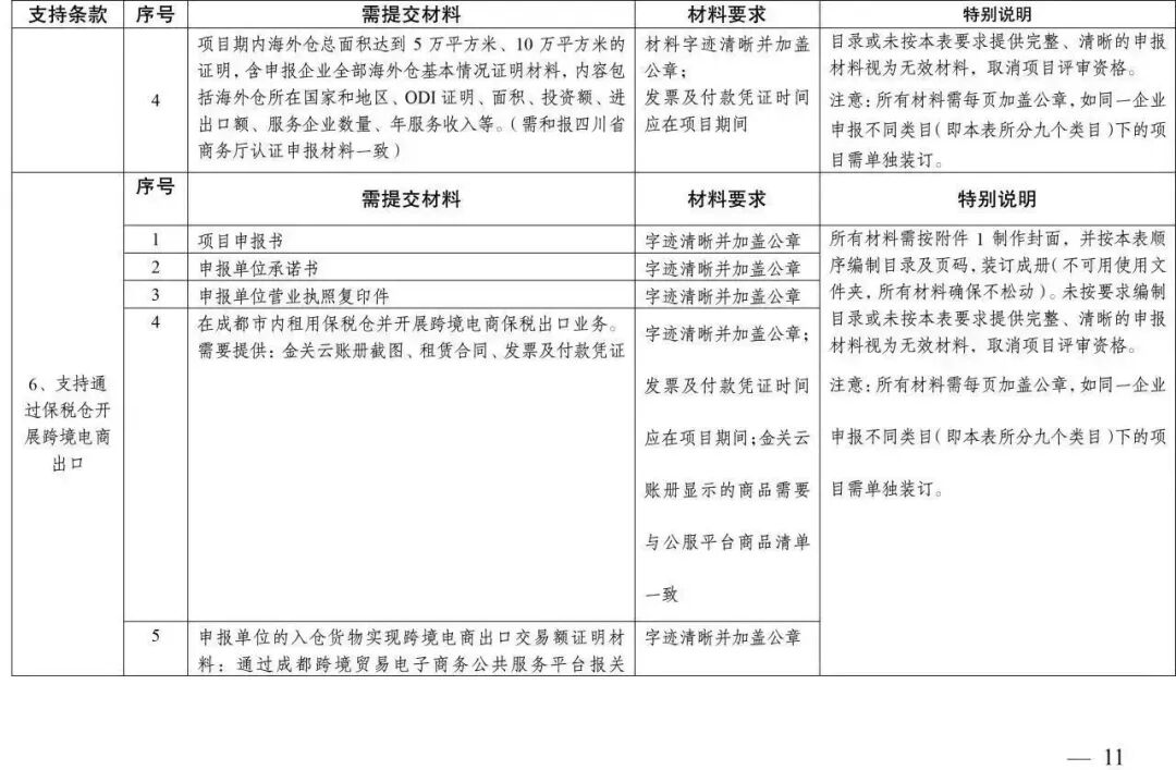
(六)支持通过保税仓开展跨境电商出口
对租用我市保税仓面积超过3000平方米,且入仓货物实现跨境电商出口交易额超过1亿元、3亿元、5亿元的仓储服务类企业,分别给予50万元、100万元、200万元年度奖励。
(相关说明:海关监管下的入仓账册显示的商品需与成都跨境贸易电子商务公共服务平台报关清单显示的商品一致。)
(七)支持通过保税仓开展跨境电商进口
对租用我市保税仓面积超过3000平方米且通过成都跨境贸易电子商务公共服务平台采用1210保税备货方式申报的进口交易额突破1亿元的仓储服务类企业,按照其通过成都跨境贸易电子商务公共服务平台1210保税备货方式申报的进口交易额的1.5%给予奖励,单个企业不超过500万元。
(八)支持跨境电商零售进口创新
对获批参与跨境电商医药产品跨境电商零售进口及积极开展宠物食品跨境电商零售进口的企业,按照上述试点商品通过成都跨境贸易电子商务公共服务平台申报的进口交易额的3%给予奖励,单个企业最高不超过200万元。
(相关说明:医药进口需纳入成都市跨境电商医药试点企业名单、宠物食品进口需在跨境电商正面清单内。)
(九)支持跨境电商企业进行金融融资
对在成都跨境贸易电子商务公共服务平台完成备案且通过金融机构获得贷款融资的跨境电商企业,按照不超过贷款实付利息的50%给予扶持,单个企业贴息金额不超过100万元。
(相关说明:①对最高不超过申报年度进出口额(按人民币计算)的贷款金额(按人民币计算)进行补贴。②按贷款金额给予不超过按照中国人民银行公布的申报年度最后一个工作日最近一期1年期人民币贷款基准利率上浮100%范围内利率计算的利息进行补贴,按实付利息总额给予50%支持,对超出按照中国人民银行公布的申报年度最后一个工作日最近一期1年期人民币贷款基准利率上浮100%范围利率计算的利息部分,不予补贴。)
五、其他
(一)申报单位对申报资料的真实性负责。若提供虚假材料,申报单位承担相应法律责任。各区(市)县主管部门根据工作需要要求申报单位提供进一步佐证材料时,申报单位有义务配合提供,否则由申报单位承担不利后果。
(二)不得重复申报。同一项目在同一项目实施周期内不得重复申报中央、省级、市级专项资金同类政策条款,否则将按照相关规定严肃处理,收回财政补助资金,并取消该项目单位当年度项目申报资格。
(三)本项目根据《市商务局关于印发〈市服务业发展引导专项资金项目管理办法(试行)〉〈市商务局据实据效类专项资金管理实施细则〉的通知》(成商务发〈2022〉91号)文件要求,根据省级外经贸专项资金管理办法,按照据实据效类专项资金项目管理。所有项目实际支持资金金额及支持比例将视本次支持资金总规模的额度而进行相应调整。单个企业在《关于印发〈成都市推动跨境电商高质量发展政策措施〉的通知》(成商务发〔2023〕13号)政策下单个项目实施周期内获得支持资金不超过500万元。
(四)本政策执行期间,将根据产业发展实际情况进行修订完善。
六、具体申报材料
协会 · 介绍
协会联系:028-66269776
17621167125 吴女士
17311227368 彭女士
13688385551 王先生
协会邮箱:office@cdcea.org.cn
协会地址:四川省成都市高新区中海国际中心-A座16楼


